![]() |
注:具体情况以《挂牌出让文件》和出让合同为准,出让起价和竞买保证金数值为人民币。
二、竞买资格要求。
中华人民共和国境内外具备房地产开发资质的法人、其他组织可参加本批次地块国有建设用地使用权挂牌出让活动。企业与其控股公司不得参加同一宗地竞买(含联合竞买)。
具体要求详见挂牌出让文件。
三、购地资金要求。竞买人的购地资金来源应符合我国法律法规政策规定,竞得后应提交符合自有资金购地要求的证明材料。
四、竞得人确定方式。本次挂牌出让宗地实行自由竞价,按照价高者得的原则确定竞得人。具体详见挂牌出让文件。
五、挂牌出让地点。本次国有建设用地使用权挂牌出让通过浙江省自然资源智慧交易服务平台(www.zjzrzyjy.com)进行。
六、挂牌竞买申请。参加挂牌竞买的竞买申请人可在2026年3月29日9∶00至2026年4月7日17∶00登录浙江省自然资源智慧交易服务平台(www.zjzrzyjy.com)进行报名。竞买申请人须按照挂牌出让须知要求办理数字证书并足额交纳竞买保证金或提交足额银行保函,符合竞买要求方可参加网上挂牌出让活动。
七、本次挂牌报价时间。
各地块具体报价时间详见下表。
[地块编号\&开始报价时间\&截止报价时间\&杭政储出[2026]9号\&2026年3月29日9∶00\&2026年4月8日9∶00\&杭政储出[2026]10号\&2026年4月8日9∶10\&杭政储出[2026]11号\&2026年4月8日9∶20\&]
八、本次挂牌出让详细资料请参阅挂牌出让文件。《挂牌出让文件》及地块相关资料,可以登录浙江省自然资源智慧交易服务平台浏览或下载。
九、违约责任。交易结束后将对竞得(入选)人竞买资格开展审查,经审查,不符合本公告及《挂牌出让文件》规定的,采取以下综合措施:
1.取消竞得资格,已缴纳的竞买保证金不予返还(使用保函参加竞买的,要求兑付保函);已签订土地出让合同的,出让人有权解除合同,受让人无权要求返还定金,出让人并可请求受让人赔偿损失;
2.相关违规情况计入竞买人及其投资决策主体社会信用体系;
3.对首次违规的竞买人及其投资决策主体进行约谈;同一集团成员企业第二次违规的,同一集团成员企业三年内不得参与杭州市土地竞买。
十、挂牌咨询。
杭州市国有建设用地使用权挂牌出让公告
杭规划资源告[2026]R003号
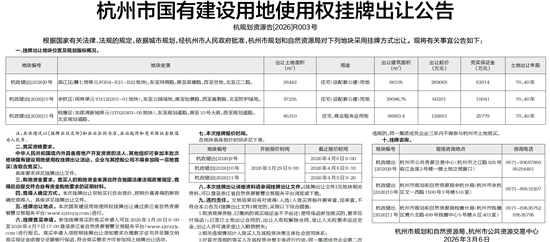
根据国家有关法律、法规的规定,依据城市规划,经杭州市人民政府批准,杭州市规划和自然资源局对下列地块采用挂牌方式出让。现将有关事宜公告如下:
一、挂牌出让地块位置及规划指标概况。
杭州市规划和自然资源局、杭州市公共资源交易中心
2026年3月6日
