![]() |
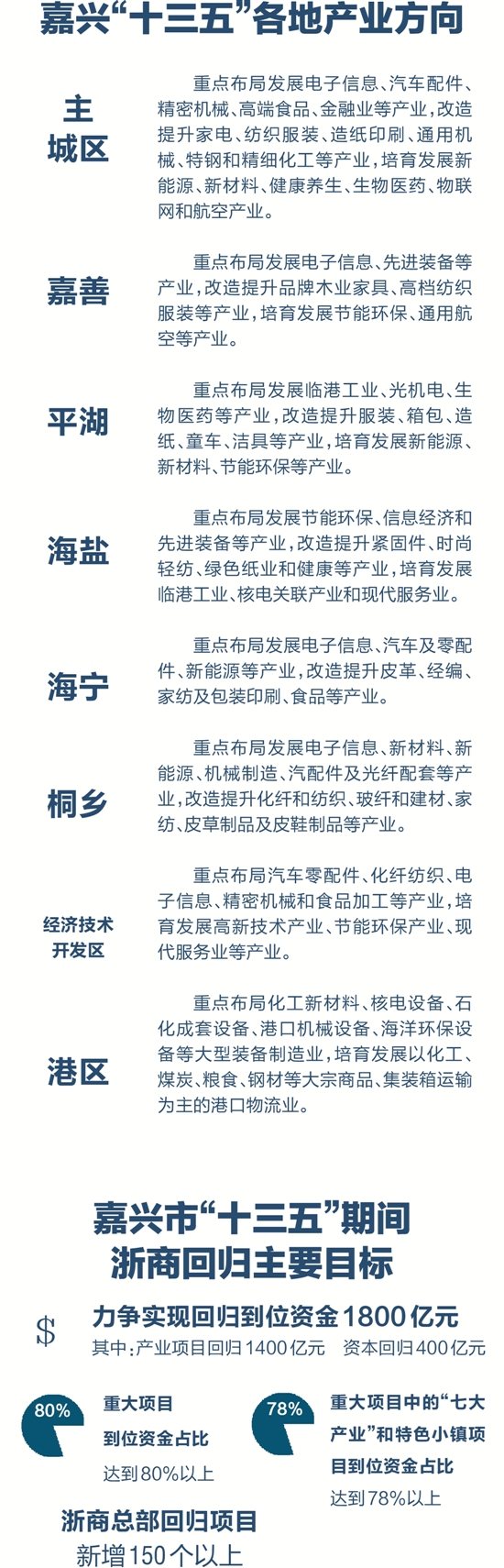
嘉兴“十三五”各地产业方向
重点布局发展电子信息、汽车配件、精密机械、高端食品、金融业等产业,改造提升家电、纺织服装、造纸印刷、通用机械、特钢和精细化工等产业,培育发展新能源、新材料、健康养生、生物医药、物联网和航空产业。
重点布局发展电子信息、先进装备等产业,改造提升品牌木业家具、高档纺织服装等产业,培育发展节能环保、通用航空等产业。
重点布局发展临港工业、光机电、生物医药等产业,改造提升服装、箱包、造纸、童车、洁具等产业,培育发展新能源、新材料、节能环保等产业。
重点布局发展节能环保、信息经济和先进装备等产业,改造提升紧固件、时尚轻纺、绿色纸业和健康等产业,培育发展临港工业、核电关联产业和现代服务业。
重点布局发展电子信息、汽车及零配件、新能源等产业,改造提升皮革、经编、家纺及包装印刷、食品等产业。
重点布局发展电子信息、新材料、新能源、机械制造、汽配件及光纤配套等产业,改造提升化纤和纺织、玻纤和建材、家纺、皮草制品及皮鞋制品等产业。
重点布局汽车零配件、化纤纺织、电子信息、精密机械和食品加工等产业,培育发展高新技术产业、节能环保产业、现代服务业等产业。
重点布局化工新材料、核电设备、石化成套设备、港口机械设备、海洋环保设备等大型装备制造业,培育发展以化工、煤炭、粮食、钢材等大宗商品、集装箱运输为主的港口物流业。
嘉兴市“十三五”期间
浙商回归主要目标
力争实现回归到位资金1800亿元
其中:产业项目回归1400亿元 资本回归400亿元
重大项目
到位资金占比
达到80%以上
重大项目中的“七大产业”和特色小镇项目到位资金占比
达到78%以上
80%
78%
浙商总部回归项目
新增150个以上
$
主
城区
嘉善
平湖
海盐
海宁
桐乡
经济技术开发区
港区
