T
浙江日报 数字报纸
上一期
下一期
上一版
下一版
上一篇
下一篇
00010版:要闻
上一版
下一版
打印版面图
下载PDF文件
下载jpg图像
文章导航
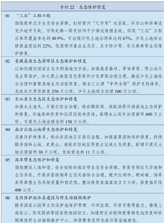
中华人民共和国国民经济和社会发展第十五个五年规划纲要
账户管理
版面导航
标题导航
返回主页
浙江日报
要闻
00010
2026-03-14
浙江日报2026-03-1400007
2
2026年03月14日 星期六