T
浙江日报 数字报纸
上一期
下一期
上一版
下一版
上一篇
下一篇
00005版:要闻
上一版
下一版
打印版面图
下载PDF文件
下载jpg图像
文章导航
习近平向首届全球
媒体创新论坛致贺信
中央军委印发《关于加强新时代军队人才工作的决定》
建立中小学校党组织领导的校长负责制
习近平致贺电
“万少华团队”来了00后
弘扬家庭美德过和谐年
莲都枇杷开“舞会”
浙江省人民代表大会常务委员会关于授权省人民政府在杭州市暂时调整适用《浙江省建设工程质量管理条例》《浙江省计量监督管理条例》有关规定的决定
浙江省第十三届人民代表大会常务委员会公告
浙江省委原常委、杭州市委原书记周江勇
严重违纪违法被开除党籍和公职
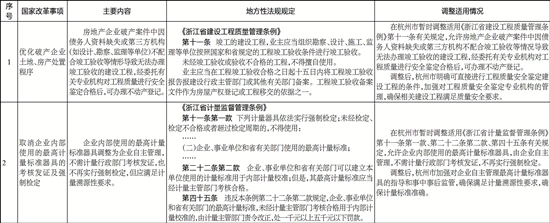
授权省人民政府在杭州市暂时调整适用《浙江省建设工程质量管理条例》《浙江省计量监督管理条例》有关规定目录
建立中小学校党组织领导的校长负责制
“万少华团队”来了00后
“万少华团队”来了00后
莲都枇杷开“舞会”
账户管理
版面导航
标题导航
返回主页
授权省人民政府在杭州市暂时调整适用《浙江省建设工程质量管理条例》《浙江省计量监督管理条例》有关规定目录
浙江日报
要闻
00005
授权省人民政府在杭州市暂时调整适用《浙江省建设工程质量管理条例》《浙江省计量监督管理条例》有关规定目录
2022-01-27
浙江日报2022-01-2700017
2
2022年01月27日 星期四