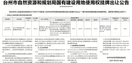
![]() |
建设项目规划条件及开发建设协议:详见台自然资规条331001202100010号、《台州市聚贤路东侧、海豪路北侧地块开发建设协议》。
二、中华人民共和国境内外的法人、自然人和其他组织均可申请参加(法律法规及有关政策另有规定的除外)。本宗地可单独报名,也可联合报名。
三、本次国有建设用地使用权挂牌出让按照价高者得原则确定竞得人。
四、竞买申请人须办理或持有有效的数字证书(CA认证),登录浙江省土地使用权网上交易系统(www.zjgtjy.cn),填报相关信息,按要求足额缴纳竞买保证金,参加该地块的网上挂牌出让活动。竞得人自土地出让合同签订之日起1个月内支付出让金总额的50%,剩余的出让金自土地出让合同签订之日起12个月内付清。
五、出让时间安排
1.公告时间:2021年6月18日至2021年7月10日
2.报名时间:2021年7月11日9时至2021年7月19日16时(竞买保证金缴纳截止时间为2021年7月19日16时)
3.挂牌时间:挂牌起始时间为2021年7月11日9时,挂牌截止时间为2021年7月21日9时。
竞买保证金到账时间以银行系统记录到账时间为准,其余均以浙江省土地使用权网上交易系统服务器时间为准。
六、其他需要公告的事项
1.本公告同时在台州市公共资源交易网站(www.tzztb.com)及台州市自然资源和规划局网站(www.zjtzgtj.gov.cn)上公布。
2.办理数字证书(CA认证)服务电话:400-0878-198;受理单位:杭州天谷信息科技有限公司;地址:杭州市西湖区西斗门路3号天堂软件园D幢19层。
3.咨询电话:
(1)台州市自然资源和规划局:
土地业务问题:(0576)88538871、88538873
规划业务问题:(0576)88517653、88851359
手续办理问题:(0576)88685126、88685127
(2)系统网络技术咨询:400-0878-198
咨询时间:工作9时~12时、14时30分~17时30分
特此公告
台州市自然资源和规划局国有建设用地使用权挂牌出让公告
台土告字[2021]037号
经台州市人民政府台供地[2021]40012号批准,台州市自然资源和规划局决定以挂牌方式出让一(幅)地块的国有建设用地使用权。现将有关事项公告如下:
一、挂牌出让地块的基本情况和规划指标要求
台州市自然资源和规划局
2021年6月18日
