T
浙江日报 数字报纸
上一期
下一期
上一版
下一版
上一篇
下一篇
00011版:潮专刊
上一版
下一版
打印版面图
下载PDF文件
下载jpg图像
文章导航
暑期出国需“通关”
涉外公证看仔细
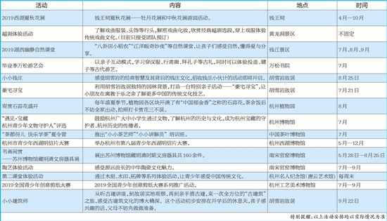
暑假亲子游,这份攻略请收好
暑假亲子游,这份攻略请收好
仙居成立蓝湾生命
健康产业招商基金
夏天来宁夏,给心灵放个假
首届“钱潮杯”清廉微作品大赛征稿启事
账户管理
版面导航
标题导航
返回主页
暑假亲子游,这份攻略请收好
浙江日报
潮专刊
00011
暑假亲子游,这份攻略请收好
2019-07-18
浙江日报2019-07-1800006
2
2019年07月18日 星期四