![]() |
备注:
1.受让方(非本市企业或本市非房地产企业)必须在桐乡市成立全资房地产企业(须为竞买人全额出资的独立法人全资子公司)并取得相应房地产开发资质后方可进行开发建设。出让人可以根据拍卖结果,先与竞得人签订《国有建设用地使用权出让合同》,再由新公司签订《国有建设用地使用权出让合同变更协议》;
2.该地块中零售商业建筑面积3500~4000平方米;
3.该地块实施限价出让,最高限价66800万元;达到最高限价后有2个或2个以上竞拍者的,转入竞拍地块内配建人才公寓建筑面积,人才公寓起始竞拍建筑面积100平方米,竞拍以100平方米建筑面积为一个增幅;所配建的人才公寓须无偿移交至桐乡市灵安功能区开发建设有限公司;
4.该地块的受让方竞得土地签订土地成交确认书后,若需配建人才公寓的须与桐乡市人民政府凤鸣街道办事处签订《桐乡市凤鸣街道2017-01商住地块配建人才公寓协议》(见下载文件),受让方凭土地成交确认书和《桐乡市凤鸣街道2017-01商住地块配建人才公寓协议》(需配建人才公寓的)与桐乡市自然资源和规划局签订《国有土地使用权出让合同》;《桐乡市凤鸣街道2017-01商住地块配建人才公寓协议》由桐乡市人民政府凤鸣街道办事处负责解释;
5.地块具体规划要求详见规划条件;
6.履约保证金(不计息)退还办法详见挂牌须知。如受让人违反出让合同的相关条款而产生的违约金,在履约保证金中扣除。
二、中华人民共和国境内外的法人、自然人和其他组织均可申请参加竞买,申请人可以单独申请,也可以联合申请(法律另有规定的除外)。申请人有下列情形之一的,不得申请报名:⑴因土地受让人申请解除合同终止履行合同义务或自身原因被取消竞买资格,自合同解除或被取消竞买资格之日起不足一年的;⑵违规欠缴土地出让价款,尚未全额支付的;⑶存在闲置土地,且闲置土地未通过竣工复核验收的;⑷被列入桐乡市土地市场黑名单者,禁止其参与新的土地竞买,因竞买资格后审而竞得土地的,成交结果确认无效。
三、本次国有建设用地使用权挂牌出让采用增价挂牌方式,按照价高者得原则确定竞得人。
四、本次挂牌出让地点:本次国有建设用地使用权挂牌出让通过浙江省土地使用权出让网上交易系统(www.zjgtjy.cn与land.zjgtjy.cn)进行。申请人可通过浙江省自然资源厅进入浙江省土地使用权出让网上交易系统。
五、出让时间安排
(一)报名时间:2019年8月6日至2019年8月20日(竞买保证金缴纳截止时间为2019年8月20日16时)
(二)挂牌时间:
桐土储[2018]19号地块挂牌起始时间:2019年8月6日8时30分,挂牌截止时间为2019年8月22日9时30分。
以上时间均以浙江省土地使用权出让网上交易系统时间为准,竞买保证金到达指定账户时间以银行信息系统为准。
六、出让金缴付时间
桐土储[2018]19号地块出让金分二期支付,第一期须在2019年9月23日前缴纳出让价款50%的首付款,最后一期必须在2019年11月22日前缴清,受让地块的定金抵作最后一期出让金。
七、本次挂牌出让的详细资料请参阅《挂牌出让文件》。《挂牌出让文件》及地块相关资料,可以登录浙江省土地使用权出让网上交易系统浏览或下载。
八、申请方式
申请人须办理或持有有效的数字证书(CA认证)(详见须知),登录浙江省土地使用权出让网上交易系统,填报相关信息,并按要求足额缴纳竞买保证金后方可参加网上挂牌出让活动。
九、联系方式
(一)现场咨询:桐乡市公共资源交易中心(桐乡市振东新区康民东路58号1号楼4楼西厅),联系电话:(0573)88112330、88117207;联系时间:工作日8时30分~11时30分,14时30分~17时30分;联系人:沈女士
(二)浙江省土地使用权出让网上交易系统:www.zjgtjy.cn与land.zjgtjy.cn
桐乡市自然资源和规划局国有建设用地使用权挂牌公告
经桐乡市人民政府批准,桐乡市自然资源和规划局决定通过浙江省土地使用权出让网上交易系统以挂牌方式出让1幅地块国有土地使用权,现将有关事项公告如下:
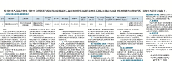
一、挂牌地块基本情况及规划指标要求
桐乡市自然资源和规划局
桐乡市公共资源交易中心
2019年7月16日
[2019]33号
