两会日程
![]() |
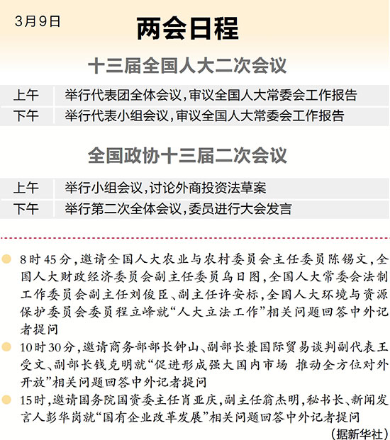
上午 举行小组会议,讨论外商投资法草案
下午 举行第二次全体会议,委员进行大会发言
全国政协十三届二次会议
两会日程
十三届全国人大二次会议
3月9日
● 8时45分,邀请全国人大农业与农村委员会主任委员陈锡文,全国人大财政经济委员会副主任委员乌日图,全国人大常委会法制工作委员会副主任刘俊臣、副主任许安标,全国人大环境与资源保护委员会委员程立峰就“人大立法工作”相关问题回答中外记者提问
● 10时30分,邀请商务部部长钟山、副部长兼国际贸易谈判副代表王受文、副部长钱克明就“促进形成强大国内市场 推动全方位对外开放”相关问题回答中外记者提问
● 15时,邀请国务院国资委主任肖亚庆,副主任翁杰明,秘书长、新闻发言人彭华岗就“国有企业改革发展”相关问题回答中外记者提问
(据新华社)
上午 举行代表团全体会议,审议全国人大常委会工作报告
下午 举行代表小组会议,审议全国人大常委会工作报告
