T
浙江日报 数字报纸
上一期
下一期
上一版
上一篇
00006版:前程
上一版
打印版面图
下载PDF文件
下载jpg图像
文章导航
推进“新工科”人才培养
“行走的课堂”更精彩
服务乡村振兴战略
大学新生入学不用愁
助学贷款就在“家门口”
2018浙江考生志愿填报呈现新趋势
“行走的课堂”更精彩
2018浙江考生志愿填报呈现新趋势
2018浙江考生志愿填报呈现新趋势
账户管理
版面导航
标题导航
返回主页
2018浙江考生志愿填报呈现新趋势
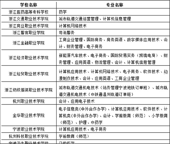
图二:二段投档即满的浙江省高职院校专业
浙江日报
前程
00006
2018浙江考生志愿填报呈现新趋势
2018-09-01
8153568
2
2018年09月01日 星期六