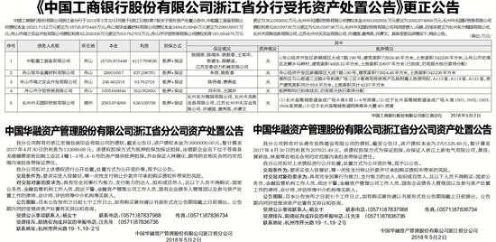
![]() |
《中国工商银行股份有限公司浙江省分行受托资产处置公告》更正公告
中国工商银行股份有限公司浙江省分行于2018年3月23日刊登于《浙江日报》第7版关于受托资产处置公告中,中船重工装备有限公司债权本金19221.7132万元更正为18725.973449万元;舟山旭华金属材料有限公司债权本金2494.815949万元更正为2990.5557万元;舟山市海之实业开发有限公司债权利息82.202009万元更正为53.752703万元;舟山市守信贸易有限公司债权利息191.584475万元更正为352.082692万元;长兴中天国际贸易有限公司债权本金2093.882555万元更正为2093.874959万元;长兴中天国际贸易有限公司债权利息526.039738万元更正为526.039736万元;长兴中天国际贸易有限公司共同偿债人:冯映、吕旭东更正为长兴东方梅园有限公司、长兴木克斯洁具有限公司、江苏长兴中天实业有限公司、许建国、唐秀英、许潇文。具体变更后详情如下,特此公告。
中国工商银行股份有限公司浙江省分行 2018年5月2日
我分公司拥有对浙江宏强包装印业有限公司的债权,截至公告日,该户债权本金为3900000.00元,暂计算至2017年4月30日的利息为132689.68元。该债权担保方式为抵押担保加保证担保,由借款企业名下位于苍南县龙港镇蔡家街印刷工业区4幢1-3号、4-6号的房产提供抵押担保,并由保证人林赐化、颜伟明在相关合同约定范围内承担连带保证责任。
我分公司拟对上述债权进行公开处置,处置方式为公开竞价等,现予以公告。
交易条件为:要求买受人信誉好,需一次性支付转让价款并可承担购买债权所带来的风险。
对交易对象的要求为:具有完全民事行为能力、支付能力的法人、组织或自然人,且以下人员不得购买:国家公务员、金融监管机构工作人员、政法干警、金融资产管理公司工作人员、国有企业债务人管理层以及参与资产处置工作的律师、会计师、评估师等中介机构等关联人。
公告期限:自本公告发布之日起七个工作日止,如有购买意向请以书面形式在公告期限截止日前提出。公告期内同时受理该资产处置有关异议和咨询。
受理公示事项联系人:杨女士 联系电话:(0571)87837988 传真:(0571)87836734
受理排斥、阻挠征询或异议的举报电话:汪先生 (0571)87836736
联系地址:杭州市开元路19-1、19-2号
中国华融资产管理股份有限公司浙江省分公司资产处置公告
中国华融资产管理股份有限公司浙江省分公司
2018年5月2日
我分公司拥有对乐清市良烨建设有限公司的债权,截至公告日,该户债权本金为2701225.49元,暂计算至2017年4月30日的利息为207821.49元。该债权担保方式为保证担保,由保证人浙江上新电气有限公司、黄良、黄碎良、林爱琴在相关合同约定范围内承担连带保证责任。
我分公司拟对上述债权进行公开处置,处置方式为公开竞价等,现予以公告。
交易条件为:要求买受人信誉好,需一次性支付转让价款并可承担购买债权所带来的风险。
对交易对象的要求为:具有完全民事行为能力、支付能力的法人、组织或自然人,且以下人员不得购买:国家公务员、金融监管机构工作人员、政法干警、金融资产管理公司工作人员、国有企业债务人管理层以及参与资产处置工作的律师、会计师、评估师等中介机构等关联人。
公告期限:自本公告发布之日起七个工作日止,如有购买意向请以书面形式在公告期限截止日前提出。公告期内同时受理该资产处置有关异议和咨询。
受理公示事项联系人:杨女士 联系电话:(0571)87837988 传真:(0571)87836734
受理排斥、阻挠征询或异议的举报电话:汪先生 (0571)87836736
联系地址:杭州市开元路19-1、19-2号
中国华融资产管理股份有限公司浙江省分公司资产处置公告
中国华融资产管理股份有限公司浙江省分公司
2018年5月2日
