![]() |
二、挂牌出让土地受让对象:具体竞买申请要求详见挂牌出让文件。竞得者必须严格按照土地出让合同规定的条件进行开发建设(每一幅地块参加竞价的条件和规划条件详见各宗地挂牌文件)。
三、竞得人确定方式:具体详见各地块挂牌出让文件。
四、本次挂牌出让地点:本次国有建设用地使用权挂牌出让通过浙江省土地使用权网上交易系统(http://land.zjgtjy.cn/GTJY_ZJ/go_home)进行。竞买申请人可通过浙江省国土资源厅、杭州市国土资源局门户网站进入浙江省土地使用权网上交易系统。竞买人须使用IE7.0、8.0、9.0及10(推荐使用IE8.0)浏览器登录交易系统,否则可能导致交易异常。
五、竞买申请:参加挂牌竞买的竞买申请人可在2018年4月19日9时至2018年5月2日16时登录浙江省土地使用权网上交易系统(http://land.zjgtjy.cn/GTJY_ZJ/go_home)进行报名。竞买申请人须按照挂牌须知要求办理数字证书并足额交纳竞买保证金,符合竞买要求方可参加网上挂牌出让活动。
六、本次挂牌报价时间:
临政储出[2018]6号地块竞买人可在2018年4月19日9时起至2018年5月4日9时进行报价。
临政储出[2018]7号地块竞买人可在2018年4月19日9时起至2018年5月4日9时30分进行报价。
临政储出[2018]8号地块竞买人可在2018年4月19日9时起至2018年5月4日10时进行报价。
七、本次挂牌出让的详细资料请参阅《挂牌出让文件》。《挂牌出让文件》及地块相关资料,可以登录浙江省土地使用权网上交易系统浏览或下载。
八、现场咨询:杭州市国土资源局临安分局行政审批科(临安区锦北街道平山路369号行政服务中心三楼);咨询电话:(0571)63620319、23616095。
杭州市临安区国有建设用地使用权挂牌出让公告
临土资告字[2018]16号
根据国家有关法律、法规规定,经杭州市临安区人民政府批准,杭州市国土资源局临安分局决定挂牌出让下列地块。现将有关事项公告如下:
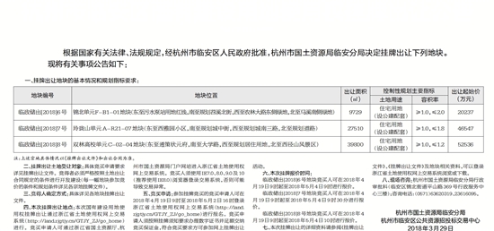
一、挂牌出让地块的基本情况和规划指标要求:
杭州市国土资源局临安分局
杭州市临安区公共资源招投标交易中心
2018年3月29日
