图说越剧
浙报制图:顾光帼
![]() |
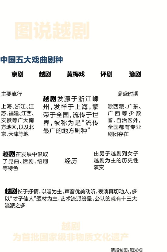
越剧在发展中汲取了昆曲、话剧、绍剧等特色
由男子越剧到女子越剧为主的历史性演变
越剧发源于浙江嵊州,发祥于上海,繁荣于全国,流传于世界,被称为是“流传最广的地方剧种”
经历
越剧长于抒情,以唱为主,声音优美动听,表演真切动人,多以“才子佳人”题材为主,艺术流派纷呈,公认的就有十三大流派之多
图说越剧
中国五大戏曲剧种
一
京剧
二
越剧
三
黄梅戏
四
评剧
豫剧
五
上海、浙江、江苏、福建、江西、安徽等广大南方地区,以及北京、天津等地
主要流行
鼎盛时期
除西藏、广东、广西等少数省、自治区外,全国都有专业剧团存在
越剧
为首批国家级非物质文化遗产
浙报制图:顾光帼
