T
浙江日报 数字报纸
上一期
下一期
上一版
下一版
上一篇
下一篇
00017版:创富年代·金融
上一版
下一版
打印版面图
下载PDF文件
下载jpg图像
文章导航
美英“三板” 凸显透明
试水“三板”,浙企热潮涌动
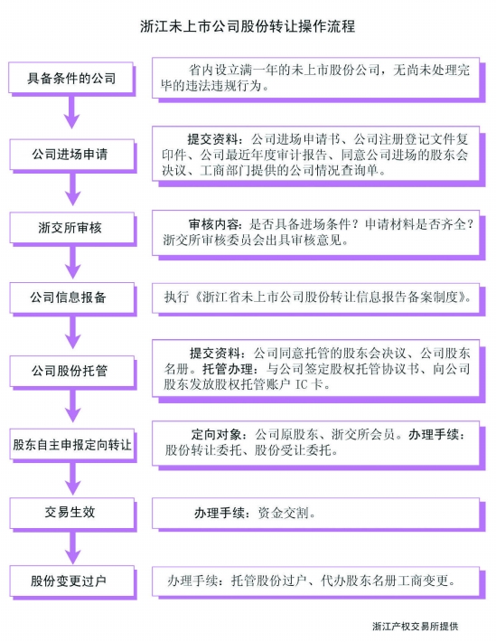
浙江未上市公司股份转让操作流程
免去大额现金 交易麻烦
新增“三农” 授信20亿
账户管理
版面导航
标题导航
返回主页
浙江未上市公司股份转让操作流程
浙江日报
创富年代·金融
00017
浙江未上市公司股份转让操作流程
2010-02-09
nw.D1000FFN_20100209_9-00017
2
2010年02月09日 星期二